{ list here sources of all reused/adapted ideas, code, documentation, and third-party libraries -- include links to the original source as well }
Refer to the guide Setting up and getting started.
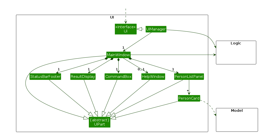
The Architecture Diagram given above explains the high-level design of the App.
Given below is a quick overview of main components and how they interact with each other.
Main components of the architecture
Main (consisting of classes Main and MainApp) is in charge of the app launch and shut down.
The bulk of the app's work is done by the following four components:
UI: The UI of the App.Logic: The command executor.Model: Holds the data of the App in memory.Storage: Reads data from, and writes data to, the hard disk.Commons represents a collection of classes used by multiple other components.
How the architecture components interact with each other
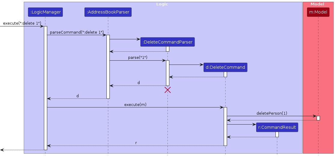
The Sequence Diagram below shows how the components interact with each other for the scenario where the user issues the command :delete 1.
Each of the four main components (also shown in the diagram above),
interface with the same name as the Component.{Component Name}Manager class (which follows the corresponding API interface mentioned in the previous point.For example, the Logic component defines its API in the Logic.java interface and implements its functionality using the LogicManager.java class which follows the Logic interface. Other components interact with a given component through its interface rather than the concrete class (reason: to prevent outside component's being coupled to the implementation of a component), as illustrated in the (partial) class diagram below.
The sections below give more details of each component.
The API of this component is specified in Ui.java
The UI consists of a MainWindow that is made up of parts e.g.CommandBox, ResultDisplay, PersonListPanel, StatusBarFooter etc. All these, including the MainWindow, inherit from the abstract UiPart class which captures the commonalities between classes that represent parts of the visible GUI.
The UI component uses the JavaFx UI framework. The layout of these UI parts are defined in matching .fxml files that are in the src/main/resources/view folder. For example, the layout of the MainWindow is specified in MainWindow.fxml
The UI component,
Logic component.Model data so that the UI can be updated with the modified data.Logic component, because the UI relies on the Logic to execute commands.Model component, as it displays Person object residing in the Model.API : Logic.java
Here's a (partial) class diagram of the Logic component:
The sequence diagram below illustrates the interactions within the Logic component, taking execute(":delete 1") API call as an example.
Note: The lifeline for DeleteCommandParser should end at the destroy marker (X) but due to a limitation of PlantUML, the lifeline continues till the end of diagram.
How the Logic component works:
Logic is called upon to execute a command, it is passed to an AddressBookParser object which in turn creates a parser that matches the command (e.g., DeleteCommandParser) and uses it to parse the command.Command object (more precisely, an object of one of its subclasses e.g., DeleteCommand) which is executed by the LogicManager.Model when it is executed (e.g. to delete a person).Model) to achieve.CommandResult object which is returned back from Logic.Here are the other classes in Logic (omitted from the class diagram above) that are used for parsing a user command:
How the parsing works:
AddressBookParser class creates an XYZCommandParser (XYZ is a placeholder for the specific command name e.g., AddCommandParser) which uses the other classes shown above to parse the user command and create a XYZCommand object (e.g., AddCommand) which the AddressBookParser returns back as a Command object.XYZCommandParser classes (e.g., AddCommandParser, DeleteCommandParser, ...) inherit from the Parser interface so that they can be treated similarly where possible e.g, during testing.API : Model.java
The Model component,
Person objects (which are contained in a UniquePersonList object).Person objects (e.g., results of a search query) as a separate filtered list which is exposed to outsiders as an unmodifiable ObservableList<Person> that can be 'observed' e.g. the UI can be bound to this list so that the UI automatically updates when the data in the list change.UserPref object that represents the user’s preferences. This is exposed to the outside as a ReadOnlyUserPref objects.Model represents data entities of the domain, they should make sense on their own without depending on other components)Note: An alternative (arguably, a more OOP) model is given below. It has a Tag list in the AddressBook, which Person references. This allows AddressBook to only require one Tag object per unique tag, instead of each Person needing their own Tag objects.

API : Storage.java
The Storage component,
AddressBookStorage and UserPrefStorage, which means it can be treated as either one (if only the functionality of only one is needed).Model component (because the Storage component's job is to save/retrieve objects that belong to the Model)Classes used by multiple components are in the seedu.address.commons package.
This section describes some noteworthy details on how certain features are implemented.
The proposed undo/redo mechanism is facilitated by VersionedAddressBook. It extends AddressBook with an undo/redo history, stored internally as an addressBookStateList and currentStatePointer. Additionally, it implements the following operations:
VersionedAddressBook#commit() — Saves the current address book state in its history.VersionedAddressBook#undo() — Restores the previous address book state from its history.VersionedAddressBook#redo() — Restores a previously undone address book state from its history.These operations are exposed in the Model interface as Model#commitAddressBook(), Model#undoAddressBook() and Model#redoAddressBook() respectively.
Given below is an example usage scenario and how the undo/redo mechanism behaves at each step.
Step 1. The user launches the application for the first time. The VersionedAddressBook will be initialized with the initial address book state, and the currentStatePointer pointing to that single address book state.
Step 2. The user executes :delete 5 command to delete the 5th person in the address book. The :delete command calls Model#commitAddressBook(), causing the modified state of the address book after the :delete 5 command executes to be saved in the addressBookStateList, and the currentStatePointer is shifted to the newly inserted address book state.
Step 3. The user executes :add n/David … to add a new person. The :add command also calls Model#commitAddressBook(), causing another modified address book state to be saved into the addressBookStateList.
Note: If a command fails its execution, it will not call Model#commitAddressBook(), so the address book state will not be saved into the addressBookStateList.
Step 4. The user then decides that adding the person was a mistake, and decides to undo that action by executing the undo command. The undo command will call Model#undoAddressBook(), which will shift the currentStatePointer once to the left, pointing it to the previous address book state, and restores the address book to that state.
Note: If the currentStatePointer is at index 0, pointing to the initial AddressBook state, then there are no previous AddressBook states to restore. The undo command uses Model#canUndoAddressBook() to check if this is the case. If so, it will return an error to the user rather
than attempting to perform the undo.
The following sequence diagram shows how an undo operation goes through the Logic component:
Note: The lifeline for UndoCommand should end at the destroy marker (X) but due to a limitation of PlantUML, the lifeline reaches the end of diagram.
Similarly, how an undo operation goes through the Model component is shown below:
The redo command does the opposite — it calls Model#redoAddressBook(), which shifts the currentStatePointer once to the right, pointing to the previously undone state, and restores the address book to that state.
Note: If the currentStatePointer is at index addressBookStateList.size() - 1, pointing to the latest address book state, then there are no undone AddressBook states to restore. The redo command uses Model#canRedoAddressBook() to check if this is the case. If so, it will return an error to the user rather than attempting to perform the redo.
Step 5. The user then decides to execute the command :list. Commands that do not modify the address book, such as :list, will usually not call Model#commitAddressBook(), Model#undoAddressBook() or Model#redoAddressBook(). Thus, the addressBookStateList remains unchanged.
Step 6. The user executes :clear, which calls Model#commitAddressBook(). Since the currentStatePointer is not pointing at the end of the addressBookStateList, all address book states after the currentStatePointer will be purged. Reason: It no longer makes sense to redo the :add n/David … command. This is the behavior that most modern desktop applications follow.
The following activity diagram summarizes what happens when a user executes a new command:
Aspect: How undo & redo executes:
Alternative 1 (current choice): Saves the entire address book.
Alternative 2: Individual command knows how to undo/redo by itself.
:delete, just save the person being deleted).{more aspects and alternatives to be added}
{Explain here how the data archiving feature will be implemented}
Target user profile:
Value proposition: Vim-ify the experience for developers who are more used to the Vim interface — provide a keyboard-first, modal interaction model that lets developers navigate and edit contacts without leaving the keyboard so they feel comfortable and at home.
| ID | Priority | As a … | I want to … | So that I can… |
|---|---|---|---|---|
| US-01 | Medium | new user | see sample contacts when I first launch the app | I understand how entries are structured |
| US-02 | Medium | new user | access a help guide | I know what commands are available |
| US-03 | High | new user | add a contact with name, phone number, and email | I can store basic information |
| US-04 | Medium | new user | assign tags when adding a contact | I can categorize people immediately |
| US-05 | Medium | new user | visually distinguish fields (e.g., name, phone, email, tags) using different colours | visually distinguish fields (e.g., name, phone, email, tags) using different colours |
| US-06 | High | user | list all contacts | I can review everyone I've added |
| US-07 | High | user | search by name | I can quickly find someone's contact details |
| US-08 | Low | user | copy contact information easily | I can paste it into other apps like Telegram or email |
| US-09 | Medium | user with multiple contacts sharing the same name | see additional identifiers (e.g., tags or email preview) in search results | I can differentiate them easily |
| US-10 | Medium | user | search using both name and tag together | I can narrow down results more precisely |
| US-11 | High | user | rely on consistent UI behaviour | the app feels predictable and efficient |
| US-12 | Medium | user | filter contacts by tag | I can view only people in a specific role or project |
| US-13 | High | user | view full details of a selected contact | I can verify I have the correct person |
| US-14 | Medium | user | sort search results meaningfully | similar names do not confuse me |
| US-15 | Medium | user | mark certain contacts as favorites | I can access frequently contacted people faster |
| US-16 | Medium | user | add tags to an existing contact | I can update their roles over time |
| US-17 | High | user | edit a specific tag without deleting other tags | I do not accidentally lose information |
| US-18 | Medium | user | remove a single tag from a contact | I can keep tags accurate |
| US-19 | Medium | user | view all existing tags in the system | I know what categories I have created |
| US-20 | Low | user | bulk-edit tags for multiple contacts | I save time when projects change |
| US-21 | High | user | avoid accidental deletion of all tags when editing one tag | my data remains intact |
| US-22 | High | user | edit a contact's details | I can update outdated information |
| US-23 | Medium | user | delete a contact by specifying something more meaningful than index (e.g., name + tag) | I do not delete the wrong person |
| US-24 | High | user | preview the contact before confirming deletion | I avoid mistakes |
| US-25 | Medium | user | undo my last action | I can recover from accidental deletions |
| US-26 | Low | user | archive contacts instead of permanently deleting them | I can restore them later if needed |
| US-27 | High | user | receive confirmation before clearing the entire list | I do not lose data impulsively |
| US-28 | Medium | user | back up my contact list | I do not permanently lose information |
| US-29 | Medium | user | restore from a backup | I can recover after accidental clearing |
| US-30 | Medium | user with over 100 contacts | rely on powerful search instead of scrolling | I can find people efficiently |
| US-31 | Low | user | paginate or limit displayed results | large lists are manageable |
| US-32 | Medium | user | group contacts by tag | I can view teams separately |
| US-33 | Low | user managing multiple teams | create logical groupings | work and personal contacts do not mix |
| US-34 | Low | user | quickly clear completed or irrelevant contacts | the list remains relevant |
| US-35 | Medium | user | use the app for both professional and personal contacts | everything is centralized |
| US-36 | Medium | user | tag contacts as "family" or "friends" | I can separate them logically |
| US-37 | Low | user | search by location (e.g., 'Bishan') | I can find someone nearby |
| US-38 | Medium | user | store address information | I can plan gatherings easily |
| US-39 | High | user | quickly retrieve a phone number | I can call someone immediately |
| US-40 | High | user | quickly retrieve an email address | I can send messages efficiently |
| US-41 | Medium | frequent user | use keyboard shortcuts | I can work faster |
| US-42 | Medium | frequent user | autocomplete contact names when typing | I reduce typing effort |
| US-43 | Low | frequent user | pin important contacts | I do not need to search repeatedly |
| US-44 | Low | frequent user | view recently accessed contacts | I can quickly reconnect with them |
| US-45 | Medium | frequent user | search partial matches | I do not need exact spelling |
| US-46 | Medium | user managing projects | group contacts by project | I can easily manage and view team members for a specific project |
| US-47 | Medium | user | tag contacts by the programming language they use | I can search for a person who knows a specific language (e.g. Java) immediately |
Goal: A developer needs to update a contact's role/tag in the system for a new project. They need a way to easily find and modify the correct contact entry.
| Step | Action | Outcome/System Response | Corresponding User Story (Reference) |
|---|---|---|---|
| 1 | Developer searches for the contact by name: :find n/Alice | The Contact List Panel displays multiple entries for "Alice" along with their distinguishing tags and emails. | US-07 (Search by name), US-09 (Additional identifiers in search) |
| 2 | Developer reviews the list and uses the index to select the correct "Alice": :view 3 | The Browser Panel displays the full details for Alice (index 3). | US-13 (View full details) |
| 3 | Developer executes the edit command to add a new tag for the project: :edit 3 t/new-project | The system updates the contact. Message displayed: Updated contact: Alice. New tag 'new-project' added. | US-16 (Add tags to an existing contact), US-22 (Edit contact details) |
| 4 | Developer views the list to confirm the change: :list | The Contact List Panel shows Alice (index 3) with the new tag displayed. | US-06 (List all contacts) |
Goal: A developer needs to safely delete an outdated contact entry while ensuring they don't accidentally remove the wrong person or lose valuable data.
| Step | Action | Outcome/System Response | Corresponding User Story (Reference) |
|---|---|---|---|
| 1 | Developer issues the delete command using the currently displayed index: :delete 7 | The Result Display area shows a preview of contact 7 (Name, Phone, Email, Tags). Message displayed: Contact to be deleted: \[Kai Jie, p/92345678, e/kj@work.com, t/FormerColleague\]. Are you sure you want to delete? (MVP simplifies confirmation in the UI). | US-24 (Preview contact before deletion) |
| 2 | Developer verifies the preview details (Name, Phone) are correct for Kai Jie. | N/A (verification step) | US-13 (View full details, implicitly used for verification) |
| 3 | Developer confirms the deletion (assume a future confirmation mechanism is added, or MVP immediate action): :delete 7 confirm | The contact is removed from the list. Message displayed: Deleted contact: Kai Jie. The Contact List Panel updates. | US-24 (Preview/Safer deletion) |
| 4 | Developer immediately realizes they deleted the wrong person and attempts to recover: :undo | The system restores the deleted contact. Message displayed: Restored contact: \[Deleted Contact Name\]. | US-25 (Undo last action) |
Goal: A developer needs to quickly add new contacts and categorize them using tags for effective organization and later filtering.
| Step | Action | Outcome/System Response | Corresponding User Story (Reference) |
|---|---|---|---|
| 1 | Developer adds a new contact and tags them simultaneously: :add n/Benny p/98765432 e/benny@biz.com t/Marketing t/Partner | Message displayed: New contact added: Benny. The new contact appears in the list view. | US-03 (Add contact), US-04 (Assign tags when adding) |
| 2 | Developer quickly adds another contact: :add n/Chloe p/88887777 e/chloe@rnd.com t/Engineer | Message displayed: New contact added: Chloe. | US-03 (Add contact) |
| 3 | Developer filters the list to view only their marketing contacts: :filter t/Marketing | The Contact List Panel is updated to show only contacts tagged 'Marketing' (e.g., Benny). Message displayed: Filtered contacts by tag: Marketing. | US-12 (Filter contacts by tag) |
| Requirement ID | Requirement | Description | Rationale |
|---|---|---|---|
| P-01 | Search Speed | The application must return search results (e.g., using :find n/NAME) in less than 0.5 seconds for a contact list size of up to 500 entries. | Ensure a fast, keyboard-driven workflow, matching the "Vim-ify the experience" value proposition. |
| P-02 | Startup Time | The application must fully load and be ready to accept commands within 1.0 second. | Maintain user flow efficiency, especially for a CLI tool used throughout the day. |
| P-03 | CRUD Operation Speed | Basic operations (Add, Delete, Edit) must complete in less than 0.1 seconds after command execution. | Core contact management should be instantaneous. |
| Requirement ID | Requirement | Description | Rationale |
|---|---|---|---|
| U-01 | Vim-like UI Consistency | The CLI interface must maintain visual consistency across all command outputs (US-11). It should leverage color coding (US-05) to clearly distinguish fields (Name, Phone, Email, Tags). | Meet the core value proposition: "Vim-ify the experience." |
| U-02 | Error Clarity | All error messages must be clear, concise, and explicitly suggest the correct command format or parameter requirement. | Enhance developer experience by providing immediate, actionable feedback. |
| U-03 | Help Accessibility | A command (:help) must immediately display a comprehensive guide of all available commands and their formats (US-02). | Essential for initial usability and quick command lookup. |
| Requirement ID | Requirement | Description | Rationale |
|---|---|---|---|
| S-01 | Contact Capacity | The application must reliably handle and store a minimum of 500 unique contact entries without a noticeable degradation in performance (P-01). | Accommodate a lead developer's potentially large network (Scenario 20th use mentions 100+ contacts). |
| S-02 | Tag Capacity | The system must support a minimum of 50 unique tags and allow any single contact to have up to 10 tags. | Allow for rich categorization of contacts based on roles, projects, and personal context. |
| Requirement ID | Requirement | Description | Rationale |
|---|---|---|---|
| R-01 | Data Persistence | All contact data must be automatically saved/persisted upon successful execution of any modifying command (Add, Edit, Delete, Clear). | Prevent data loss in case of unexpected shutdown. |
| R-02 | Input Validation | The system must strictly enforce parameter validation rules (e.g., 8-digit phone, valid email format) as defined in the MVP specification for the :add command. | Ensure data integrity (US-03, US-39, US-40). |
| R-03 | Safe Clear/Delete | The system must require a distinct confirmation step before executing the :clear command (US-27) or any action that deletes data (US-24). | Prevent accidental loss of a large amount of data. |
| Term | Definition |
|---|---|
| 0rb1t | The name of the contact management application. |
| CLI | Command Line Interface. The environment in which 0rb1t operates, taking text-based commands. |
| Persona | A concrete representation of the target user, used internally for design reference. (e.g., Brandon) |
| MVP | Minimum Viable Product. The version of the product containing only the essential features (Add, List, View, Delete, Clear) required to satisfy initial user needs. |
| Index | The sequential, positive integer displayed next to a contact entry in the Contact List Panel, used to reference the contact for commands like :view or :delete. |
| Tag | A label or keyword assigned to a contact for categorization (e.g., "Developer", "Marketing", "Friend"). |
| Browser Panel | The dedicated UI area in the CLI that displays the full, organized details of a single, currently selected contact. |
| US-xx | A specific User Story ID used to track product requirements. |
| Developer | The primary user of the 0rb1t application. The target user profile is defined as "Developers who prefer keyboard-driven workflows". |